多多文库 ddwenku.com
海量文档资源,专业知识分享平台
个人中心
签到有奖
搜索文档
首页
管理资料
行业资料
教育资源
标准规范
范文总结
素材图库
其他资料
首页
>
图纸模型
>
建筑图纸
> >
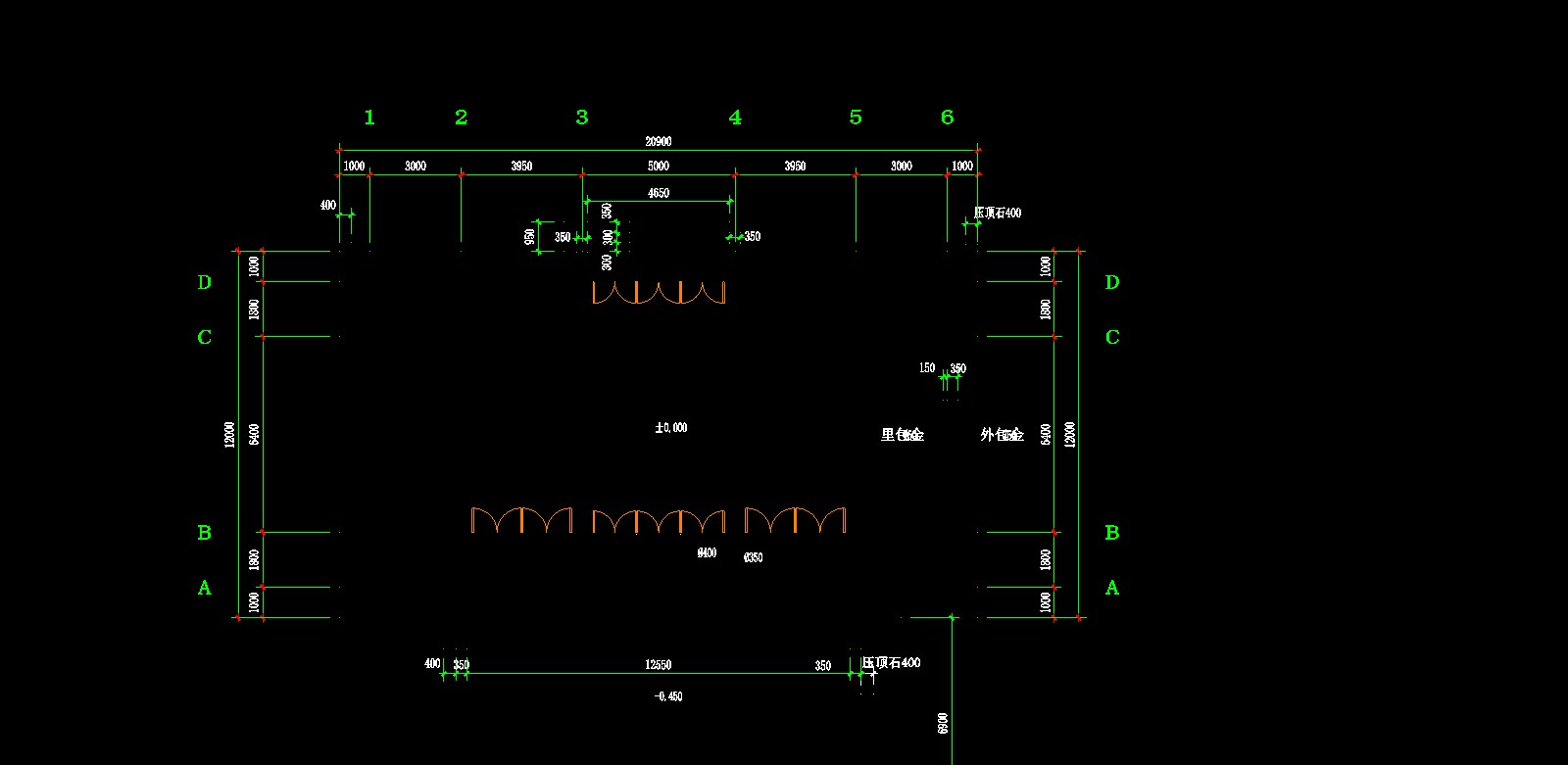
山东九舟寺庙古建群建筑方案图
山东九舟寺庙古建群建筑方案图
2024-11-10
浏览次数:
3
内容介绍
山东九舟寺庙古建群建筑方案图
进入下载地址页
点击按钮前往下载
大小:
5.1MB
类型:
dwg
木木
木木
上传者
优质作者 已上传10+资料
相关推荐
施工组织设计(方案)报审表
山东省建筑工程消耗量定额价目表(201
07施工组织设计(方案)报审表GD220207
2006山东省建筑工程消耗量定额定额价
施工单位结构检测方案报验表(建筑主
《托福北冥神功》-智课网TOEFL时间规
货币的时间价值与建筑设计方案评价_
2011年山东专升本英语_核心词汇考试
一级注册建筑师考试建筑方案设计(作
10计算机学院2015版培养方案